在多晶硅等能源领域,期货与现货混库风险居高不下、仓单管理效率偏低、合规追溯难度较大等问题,长期制约着企业的高效运营,成为行业发展进程中的突出痛点。以国内某头部多晶硅生产企业为例,其年产能超10万吨,期货与现货库存规模常年维持在2-3万吨,传统人工管理模式下,年均因混库导致的交割纠纷超10起,仓单处理周期长达3-5天,严重影响企业资金周转与行业口碑。

仓单信息人工录入效率低下:依赖人工录入,不仅耗费大量人力成本(某企业需5人专职负责仓单录入,日均处理量仅80单),还易出现数据偏差、遗漏等问题,据统计人工录入错误率高达8%-10%,严重影响管理效率。
货权转移不透明:流转过程需通过邮件、纸质单据传递信息,平均每笔转移耗时2-3天,且无法实时追踪进度,曾出现某客户货权转移延迟导致错过交割窗口期的情况,直接损失超50万元。
缺乏自动化预警机制:无法及时感知库存异常、费用逾期等问题。某企业曾因未及时发现库存超期存储,产生额外仓储费用12万元,且因库存积压影响新订单入库,导致交货延迟。
系统间数据壁垒:WMS、ERP、LIMS系统数据需人工手动同步,日均同步耗时4小时,数据滞后性严重,曾出现LIMS系统检测数据未及时同步至期货管理系统,导致不合格产品险些进入交割环节的风险事件。

构建标准化、智能化、合规化的期货仓储管理体系,规范业务流程,将仓单处理周期缩短至1天内,提升管理精细化水平。
实现仓单从注册、流转到注销的全生命周期数字化管理,打通仓单管理各环节信息壁垒,将货权转移耗时压缩至4小时内。
有效降低操作风险,将混库、逾期交割等问题发生率降至1%以下,同时提升交割效率,保障业务顺畅开展,减少因管理问题导致的经济损失。
智能入库识别:通过智能扫码技术自动识别物料属性(支持二维码、RFID标签识别),精准区分期货与现货,自动分配对应库区(如期货专属A区、现货B区)。某多晶硅企业应用后,入库分类准确率从89%提升至100%,彻底杜绝混库问题。
仓单全生命周期管理:将仓单注册、注销、转移、交割等环节全部实现电子化操作,支持批量处理(单次可处理500+仓单),无需人工干预。某企业使用后,仓单日均处理量从80单提升至300单,错误率降至0。
期货转现货自动化:针对超期未交割的期货库存(可自定义超期时长,如3个月、6个月),系统可自动触发转现货流程,并支持多级线上审批(如仓储经理→财务→风控),审批通过后10分钟内完成状态转换。某企业应用后,期货转现货处理时间从2天缩短至1小时。
货权变更留痕:详细记录货权变更过程中的操作人、操作时间、变更原因、审批意见等关键信息,形成不可篡改的操作日志,支持按时间、客户、仓单号等多维度查询。某企业在交易所审计中,凭借系统日志快速完成货权追溯核查,审计时间缩短60%。
实时预警机制:对库存超限(如库存达库容90%)、费用逾期(如仓储费超缴费期1天)、交割临近(如距交割日7天)等异常情况,通过系统弹窗、短信、邮件三重提醒相关负责人。某企业应用后,库存超期费用损失减少95%,交割逾期事件清零。
多系统集成:深度对接WMS(仓储管理系统)、LIMS(实验室信息管理系统)、ERP(企业资源计划系统)等业务系统,实现数据实时双向同步(如LIMS检测合格数据同步至系统后,自动解锁仓单交割权限)。某企业应用后,系统间数据同步耗时从4小时降至1秒内,数据滞后问题彻底解决。
合规保障:系统功能设计完全符合广州期货交易所《期货交割仓库管理办法》《多晶硅期货交割细则》等标准,同时支持国密SM4加密技术(对仓单信息、客户数据加密存储),通过等保三级认证,全方位保障数据安全与业务合规性。

客户案例:国内某大型多晶硅生产企业(年产能12万吨),此前采用人工核对物料单据、手动分配库区的入库模式,日均入库量200吨,因人工区分期货与现货失误,每月平均发生2起混库事件,需投入3人/天进行库存清理,单次清理成本超2万元。
系统应用效果:企业接入智链系统后,工作人员使用手持扫码设备扫描多晶硅包装上的RFID标签,系统1秒内识别物料属性(期货/现货)、规格、批次等信息,并自动分配至对应库区(期货A区对应交割专用库存,现货B区对应日常销售库存)。同时,系统将入库数据实时同步至WMS系统,更新库位占用状态。应用后,日均入库量提升至350吨,混库事件彻底清零,库存清理成本每月节省4万元。

客户案例:某能源贸易公司(主营多晶硅期货交割业务),套保小组此前需在交易所系统注册仓单后,手动将仓单编号、数量、交割日期等信息录入企业内部系统,再通过人工计算生成交割密钥,整个过程需2人配合完成,耗时1.5小时/批,且曾因人工录入错误(如仓单编号少输1位)导致交割失败,损失保证金8万元。
系统应用效果:使用智链系统后,套保小组在交易所完成仓单注册后,系统通过API接口自动获取仓单信息并回录,无需人工输入;同时,系统基于国密算法自动生成唯一交割密钥,关联仓单信息存储,工作人员可直接导出密钥用于交割。应用后,每批仓单回录与密钥生成耗时缩短至5分钟,错误率降至0,未再发生交割失败事件。

客户案例:某光伏材料企业(客户A)需将500吨多晶硅期货仓单转让给下游组件厂商(客户B),此前需通过邮件传递货权转移申请、纸质单据签字确认,再由财务核对款项后通知仓储变更货权,整个流程平均耗时3天,曾因邮件遗漏导致货权转移延迟,客户B错过交割期,企业赔偿违约金15万元。
系统应用效果:双方通过智链系统完成操作:客户A在系统提交货权转移申请(上传合同、填写仓单号、接收方信息),系统自动推送至客户B确认,客户B确认后流转至客户A仓储经理、财务审批,审批通过后系统实时更新货权归属,并同步至WMS系统锁定库存。转移完成后,系统自动生成包含“申请-确认-审批-变更”全流程的审计报告,支持PDF导出。应用后,货权转移流程耗时从3天缩短至4小时,未再出现流程延迟问题,审计报告可直接用于税务、交易所核查。

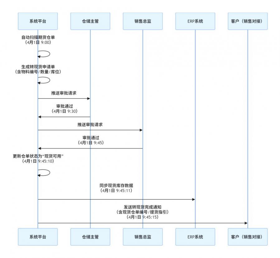
客户案例:某多晶硅生产企业设定期货库存超3个月未交割自动转现货,此前需仓储人员每月人工排查库存交割状态,整理超期清单后提交审批,再手动在ERP系统修改库存类型,整个过程耗时2天,曾因人工漏查导致100吨库存超期6个月,产生额外仓储费18万元。
系统应用效果:系统每月1日自动扫描所有期货库存,识别超3个月未交割的库存(如2024年1月入库的150吨期货库存,4月1日触发转现货),自动生成转现货申请单,推送至仓储主管→销售总监审批。审批通过后,系统10秒内完成以下操作:更新自身系统库存状态为“现货”、同步至ERP系统修改库存类型、发送通知至销售部门(提示现货可销售)。应用后,转现货流程从2天缩短至1小时,人工排查成本节省90%,超期仓储费损失减少至每年不足1万元。

客户案例:某期货交割仓库(存储多晶硅、锂盐等能源期货品种),此前需仓储人员每日手工统计库存数据,制作Excel报表上报管理员,报表滞后1天,曾因未及时发现多晶硅库存达库容95%,导致新到200吨期货库存无法入库,需临时租赁外部仓库,产生额外费用5万元。
系统应用效果:管理员通过系统中的库存可视化看板,可实时查看以下信息:按品种分类的库存数量(多晶硅1200吨、锂盐800吨)、按状态分类占比(期货库存1800吨、现货库存200吨)、库位占用情况(A区库容利用率85%、B区60%),数据每10秒刷新一次。当多晶硅库存达库容90%(预警阈值)时,系统弹窗提示“多晶硅库存接近上限,当前库存1080吨,库容1200吨”,并发送短信至仓储经理。应用后,库存监控实现“零滞后”,未再出现库存爆满无法入库的情况,临时仓储费用损失清零。

微服务架构:基于Spring Cloud Alibaba技术栈(含 Nacos服务注册发现、Sentinel流量控制、Seata分布式事务)构建微服务架构,将“入库管理”“仓单处理”“预警通知”等拆分为独立服务,支持弹性扩缩容。某企业在交割旺季(日均仓单处理量500单)时,通过增加2个仓单处理服务节点,系统响应时间从300ms降至80ms,轻松应对高并发。
数据安全:采用国密SM4对称加密算法对仓单信息、客户身份证号等敏感数据加密存储,传输过程采用SM2非对称加密;同时,系统支持动态水印(用户登录后,界面显示“用户名+登录时间”水印,防止截图泄露),搭配双因子认证(账号密码+手机验证码),保障登录安全。某企业应用后,未发生任何数据泄露事件,通过交易所信息安全专项检查。
实时集成:通过RESTfulAPI、MQ消息队列与多系统实现实时对接,数据传输延迟≤1秒。例如,LIMS系统完成多晶硅纯度检测(检测结果≥99.999%)后,1秒内将合格数据同步至智链系统,系统立即解锁该批仓单的交割权限,无需人工干预。
可视化界面:采用 Vue3框架+Echarts可视化库开发系统界面,支持自定义看板(管理员可拖拽添加“库存趋势图”“交割进度表”等组件),界面适配电脑、平板等多终端。某仓库工作人员反馈,使用平板在库区查看库存数据时,界面响应流畅,操作便捷性提升 80%。
高可用部署:采用虚拟化集群部署(基于VMwarevSphere),实现多节点冗余;同时,系统支持定时备份(每15分钟增量备份,每天全量备份),数据存储在异地灾备中心。当某一节点故障时,系统自动切换至备用节点,RTO(恢复时间)≤2小时,RPO(数据恢复点)≤15分钟。某企业曾因服务器故障,系统在1.5小时内恢复运行,仅丢失10分钟内的数据(通过备份恢复),未影响业务开展。
