软件开发电话:
13804721210
首页
成功案例
定制开发服务
解决方案
电子招投标采购解决方案
各场景物联网解决方案
企业B2B云渠道订货解决方案
一物一码精益化管理解决方案
手写公文评阅解决方案
教育培训机构管理解决方案
生产制造执行系统(MES)
网络货运平台解决方案
磁铁生产成本核算解决方案
企业动态
企业介绍
联系我们
企业动态
首页
企业动态
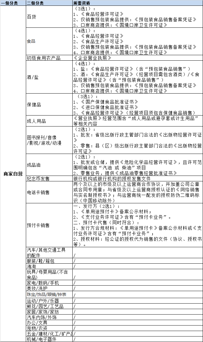
哪些微信小程序需要补充自营相关类目?有这26个二级分类
作者:亿网科技  来源:亿网科技  发布时间:2023-03-13
部分商家自营的微信小程序需要补充自营相关类目的材料,一共有26个二级分类涉及补充材料,比如百货、食品之类二级分类,下面为大家介绍。